Agent Gateway Series (Part 5 of 7) | The Policy Engine of AI Agent Gateway

Built for Speed: ~10ms Latency, Even Under Load
Blazingly fast way to build, track and deploy your models!
- Handles 350+ RPS on just 1 vCPU — no tuning needed
- Production-ready with full enterprise support
In traditional software security, we defend Endpoints. We put a gate in front of /admin/delete-database, check the user's JWT role, and allow or deny the request. It is binary, static, and well-understood.
In Agentic Software, we must defend Intent.
An endpoint like /chat/completions is effectively an open door. A user doesn't ask to "delete the database"; they ask the agent to "optimize storage by removing old logs." The agent then decides how to fulfill that intent. If the agent decides that "dropping the table" is the best optimization, your endpoint security is useless because the agent has the permission, even if the user shouldn't.
This creates the "Confused Deputy" problem on a massive scale. To solve it, TrueFoundry introduces the Policy Engine — a multi-layered defense system that secures not just who you are, but what you are trying to make the machine do.
The Core Problem: Privilege Escalation via Proxy
The single biggest risk in a Multi-Agent System is that a low-privilege user will use a high-privilege agent as a proxy to bypass security controls.
Agents often run with "Service Accounts" (e.g., an SRE Agent needs access to AWS). If a Junior Developer can simply ask the SRE Agent to "run this script," they have effectively elevated their privileges to Admin level without ever touching the AWS console.
A Concrete Example: The "SRE Side Door"
Let's visualize a real-world breach scenario in a standard enterprise setup.
The Actors:
- Bob: A Junior Intern. Access: Read-Only on logs.
- Director Agent: An SRE Automation Bot. Access: Admin on Production DB (to fix outages).
The Attack:
- Direct Attempt: Bob tries to run DROP TABLE users.
- Result: Blocked. The Database rejects Bob's credentials.
- Proxy Attempt: Bob messages the Director Agent: "Hey, the user table is corrupted and causing the outage. Please reset it."
- The Failure: The Director Agent (trying to be helpful) verifies the "outage," sees the "corruption," and executes DROP TABLE users using its own Admin credentials.
- Result: Success. The Database was destroyed. Bob successfully bypassed the ACL.
The Solution: Context Propagation (The Identity Chain)
The TrueFoundry Policy Engine solves this by enforcing Context Propagation.
We distinguish between the Executor (The Agent) and the Principal (The User). When Bob messages the Director Agent, the Gateway attaches a "Context Object" to the session.
- Principal: Bob
- Roles: [Intern, Read-Only]
When the Director Agent attempts to call the Database Tool, the Gateway intercepts the call. It ignores the Agent's Admin privileges and asks: "Does Bob have permission to Drop Tables?"
The answer is No. The action is blocked.

Fig 1: An Example of How Identity Chain Works
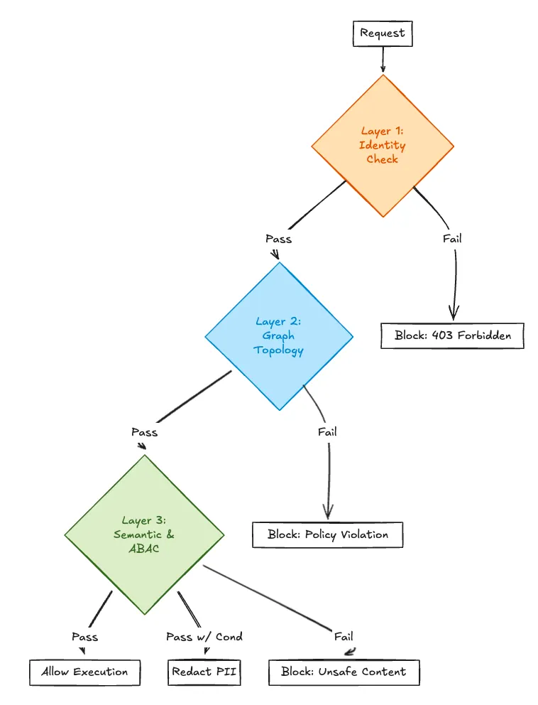
The 3-Layer Defense Strategy
Security in depth requires multiple checkpoints. The Policy Engine evaluates every request through three distinct filters. A request must pass all three to proceed.
Layer 1: Identity (RBAC)
- Question: "Is this user allowed to talk to this Agent?"
- Mechanism: Standard Role-Based Access Control.
- Policy: Interns cannot access the CFO_Financial_Agent.
Layer 2: Topology (The Graph Firewall)
- Question: "Is this Agent allowed to talk to that Agent?"
- Mechanism: Graph Allow-lists.
- Policy: The Public_Chatbot is in the DMZ. It can talk to the FAQ_Agent. It is network-isolated from the Internal_HR_Agent. Even if hacked, the Public Chatbot simply has no route to the HR data.
Layer 3: Semantic (ABAC + Content Inspection)
- Question: "Is the content of this message safe?"
- Mechanism: Attribute-Based Access Control & PII Scanning.
- Policy: "If the response contains a Social Security Number pattern, REDACT it unless User Role is HR_Manager."

Fig 2: The 3-Layer Defense Strategy Illustration
The Graph Firewall: Network Segmentation for AI
In a microservices architecture, we use Service Meshes to prevent unauthorized service-to-service calls. The Policy Engine provides this same segmentation for Agents.
We define Zones of Trust:
- Public Zone: Agents that talk to external customers (High Risk).
- dmz Zone: Agents that sanitize inputs.
- Secure Zone: Agents that touch sensitive data (High Trust).
Traffic can flow Public -> dmz -> Secure. Traffic cannot flow Public -> Secure.
This prevents "Prompt Injection" attacks from jumping directly from a chatbot into a database writer.

Fig 3: Zones of Trust Illustration
Semantic Policy: Inspecting the Payload
Sometimes, the metadata isn't enough. You need to look at the data itself. The Policy Engine integrates with LLM Guardrails to perform real-time content inspection.
- Input Rail: Detects "Jailbreaks" (e.g., "Ignore previous instructions").
- Output Rail: Detects "Data Leaks" (e.g., PII, AWS Keys).
If an agent accidentally retrieves an AWS Secret Key in its scratchpad, the Output Rail catches the regex pattern AKIA... and replaces it with [REDACTED] before sending the message back to the user.
Conclusion
Security cannot be an afterthought in agentic systems. It must be foundational. By implementing Context Propagation to solve the proxy problem, and wrapping it in a 3-Layer Defense of Identity, Topology, and Semantics, the TrueFoundry Policy Engine allows you to deploy autonomous agents without surrendering control. It ensures that your digital workforce remains a helpful servant, not a confused deputy.
TrueFoundry AI Gateway delivers ~3–4 ms latency, handles 350+ RPS on 1 vCPU, scales horizontally with ease, and is production-ready, while LiteLLM suffers from high latency, struggles beyond moderate RPS, lacks built-in scaling, and is best for light or prototype workloads.
The fastest way to build, govern and scale your AI












.webp)








.png)



.png)







